为贯彻落实《国务院关于进一步优化政务服务提升行政效能推动“高效办成一件事”的指导意见》,精细化科学化常态化优化医保服务,提高群众、企业和医药机构获得感,国家医疗保障局发布《关于在医疗保障服务领域推动“高效办成一件事”的通知》(以下简称《通知》)。
《通知》指出,要全面通堵点、促集成实现“办成一件事”,深化改革、优化流程、创新模式,集成关联事项、相关服务,破解关键掣肘和体制机制障碍,全面强化数字赋能,推动实现关联事项集成办、容缺事项承诺办、异地事项跨域办、政策服务免申办。
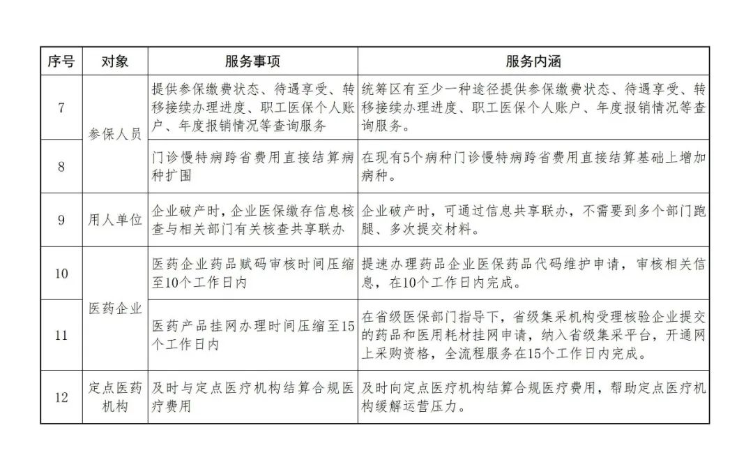
在重点事项清单中,围绕参保人员共提出8个服务事项,并明确了服务内涵。
1、落实新生儿“出生一件事” 新生儿可凭户籍或出生医学证明办理医保参保,生育医疗费用可“一站式”报销,不需要到多个部门跑腿、多次提交材料。 2、落实职工退休“退休一件事”联办 配合养老经办机构开展职工办理退休手续,可通过信息共享联办,不需要到多个部门跑腿、多次提交材料。 3、落实社会保障卡和医保码就医购药“一件事” 支持社会保障卡就医购药,推动持医保码更便捷就医购药,实现移动支付,缩短排队就医购药时间。 4、实现医疗救助对象资助参保免申即享 享受资助参保政策的医疗救助对象,集中参保缴费期内在困难身份认定地参保的,根据相关部门提供的身份标识直接享受基本医保参保财政补助和医疗救助资助,不需要申请,也不需要先全额缴费再发放财政补助。 5、“生育津贴审核支付”10个工作日内办结 经办机构自收到申请之日起10个工作日内办结生育津贴审核支付。 6、实现线上办理“职工医保个人账户家庭共济” 办理个人账户家庭共济可线上办结。 7、提供参保缴费状态、待遇享受、转移接续办理进度、职工医保个人账户、年度报销情况等查询服务 统筹区有至少一种途径提供参保缴费状态、待遇享受、转移接续办理进度、职工医保个人账户、年度报销情况等查询服务。 8、门诊慢特病跨省费用直接结算病种扩围 在现有5个病种门诊慢特病跨省费用直接结算基础上增加病种。 按照小步快跑、由点到面原则,手机足球比分
将逐年推出一批“高效办成一件事”重点事项,持续推动医保服务提质增效。
